为深入培育新时代青年科创精神,引导青年学子将专业所学与社会需求深度融合,以创新实践赋能发展,11月19日,必赢565net官网举办第十五届“挑战杯”中国大员工创业计划竞赛院内选拔赛。必赢565net官网党委副书记宋欣、MBA教育中心执行主任桑银峰、人力资源系副主任王丽媛、正处级辅导员马章山、团委书记兼员工工作办公室主任王晓东、就业联络员赵靓丹及科创中心代表陈浩受邀担任评委,本次比赛由院主持队成员李金梦主持,部分员工代表到场观摩学习。


比赛现场
经前期项目征集与资格审核,共有15支参赛队伍脱颖而出,作品聚焦农业科技、乡村振兴、智慧康养、文化传承等领域,既锚定行业痛点,又彰显青年创新视角,各队伍围绕项目创新性、落地可行性及商业价值展开阐述。评委们围绕技术、市场与团队等维度进行精准点评,在发掘项目亮点的同时,也指明了切实的优化路径,助力作品精益求精。






部分选手风采展示(上下滑动查看)
评委在点评中指出,本次“挑战杯”参赛作品凸显多元探索特质,涵盖文化创意、国际交流、互联网服务等领域,展现了学子的广阔视野、丰富创意与积极探索姿态,部分作品精准捕捉社会热点与市场需求,彰显创新思考;同时也指出,部分作品主题聚焦不够、逻辑与内容仍需打磨,希望参赛团队以此为契机,持续优化项目,深耕细节、聚焦核心,在创新与实践的道路上行稳致远。
评委点评
赛后,宋欣向现场评委老师的专业指导与工作人员的辛勤筹备致以诚挚感谢,同时对同学们在赛事中展现的创新精神给予充分赞许。她表示,每一次探索实践都是成长路上的宝贵积淀,每一次攻坚克难都是能力提升的坚实阶梯。“挑战杯”作为赋能青年学子成长成才的重要实践平台,为广大学子提供了锤炼本领、展示风采的优质舞台。最后,她倡议更多同学主动参与创新创业赛事,以赛事为纽带深化社会调研、凝聚团队合力,将创意构想转化为兼具可行性与实效性的落地解决方案,在实践磨砺中锤炼专业技能、追求自我突破,充分彰显新时代青年的创新锐气与昂扬风貌。
宋欣作总结发言
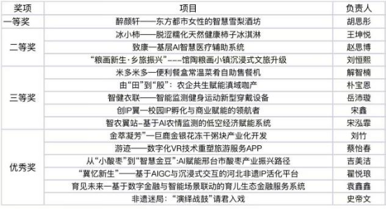
第十五届“挑战杯”中国大员工
创业计划竞赛院赛结果


宋欣为一等奖获奖选手颁奖

王晓东为二等奖获奖选手颁奖

赵靓丹为三等奖获奖选手颁奖

陈浩为优秀奖获奖选手颁奖
本次比赛的成功举办,既有效激活了校园创新活力,更搭建起科创交流与能力提升的优质平台,助力工商学子在实践中锤炼创新本领、践行青年担当。未来,必赢565net官网将以赛事为纽带,持续深化“以赛促学、以赛促教”育人模式,推动创新创业教育与人才培养深度融合,为培育更多兼具创新思维与社会责任感的青年人才蓄力赋能,让青春在服务国家发展、勇担时代使命中绽放光彩。